How to convert app's own data to Jira issue link/field
About this page
This page explains how to convert the app's own data in WBS Gantt-Chart to Jira issue link/field.
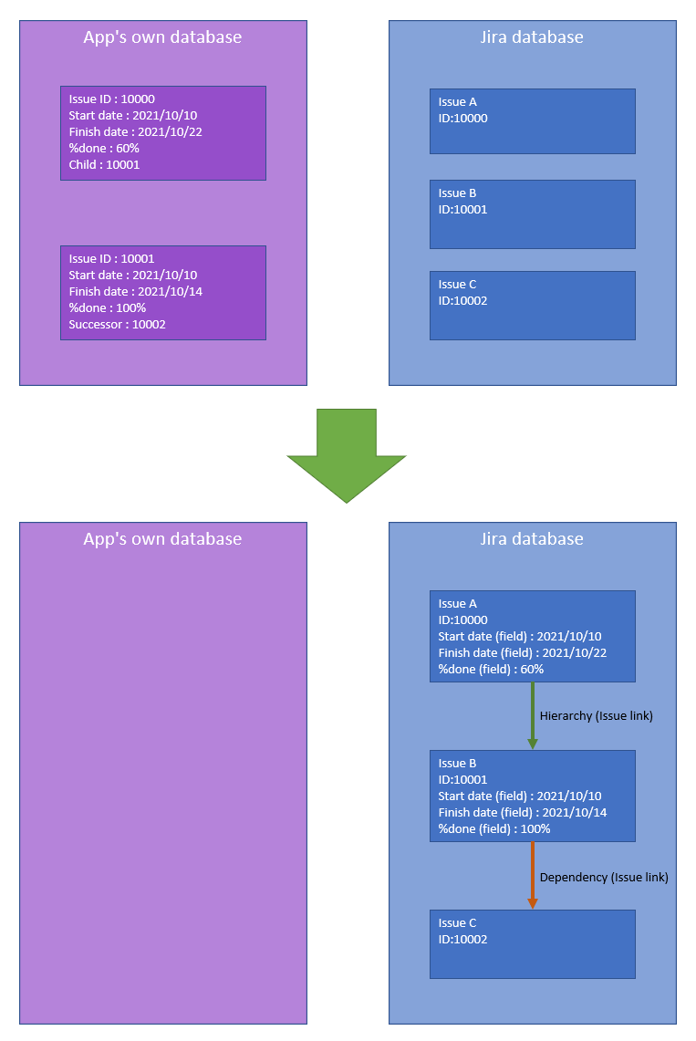
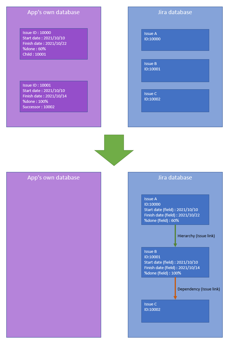
WBS Gantt-Chart stores your data such as hierarchy, dependency, start/finish date, progress, and so on in the app's own database.
With the app's update in April 2021, which was automatically rolled out, you got the option to store those data in Jira instead of the app.
We recommended you choose the option because you can operate the data in Jira's standard manner. (e.g.: to get data via Rest, to search issues with JQL.)
If you store data in Jira, you can't use WBS Gantt-Chart with access restricted issues in team-managed (former next-gen) projects. Restricted issues mean view restricted issues with a lock icon on the issue screen in team-managed projects. They do not mean restricted issues with team-managed project access or with security levels.
If you are already using the app's own data and want to switch the way WBS Gantt-Chart stores data, you will need to execute a data conversion as follows:

Target items for conversion
Item | After conversion |
|---|---|
Hierarchy | Issue link with any issue link type selected by the Jira administrator |
Start to Start Dependency | |
Start to Finish Dependency | |
Finish to Start Dependency | |
Finish to Finish Dependency | |
Start date | Any date picker field selected by the Jira administrator |
Finish date | |
Baseline start date | |
Baseline finish date | |
%done | Any number field selected by the Jira administrator |
Units | |
Manually scheduled | Any radio buttons field selected by the Jira administrator |
Milestone |
How to convert data
Step 1. Go to the global issue settings page
See Global Issue settings for the details.
Step 2. Estimate conversion time and announce it to users beforehand
Announce to users that WBS Gantt-Chart can not be used while converting its data.
We recommend Jira administrators announce to users NOT to use WBS Gantt-Chart while the data conversion is executing.
This is because the app will display incomplete data during the data conversion.
Click "Estimate time to migrate" at the bottom of the screen to calculate the estimated time required for the conversion process.

Step 3. Select the issue link types to be used as Hierarchy/Dependency
Click the Edit button at the top-right corner.
About the Hierarchy link and each Dependency link above, change "(Use original data)" to a specific issue link type.

When you create a hierarchy relationship with WBS Gantt-Chart, it will be registered in Jira as the issue link type. If you choose (Create new issue link type), the default issue link type will be created and set as a hierarchy link.
Step 4. Select the Jira fields to be used as the start date, etc.
About Fields, change "Use WBS Gantt-Chart unique data" to "Use Jira field."

Click the Update button at the bottom when you have done it.
Step 5. Execute data conversion
Click the Migrate Data button to start the conversion set in the previous steps. It will display the final confirmation dialog before starting.
Read the notes carefully, and if there are no issues, click the Execute Migration button to execute the data conversion.
The app's own data will be converted to Jira data according to the settings made in step 3 and 4.

Cautions about data conversion
Once migration starts, you cannot cancel it.
After migration, you can't use the app’s original datastore anymore.
If a field you specify above already has value, the value will remain and corresponding app original data will be abandoned.
You have to grant WBS Gantt-Chart viewing, editing, and linking issues permission. To achieve this, please grant the following to "atlassian-addons-project-access" project role.
"Browse Projects", "Edit Issues", and "Link Issues" permission in every permission scheme.
Every issue level in every issue security scheme.
All fields above can't be hidden by field configuration scheme or field context. *Usually they are not hidden without special operation.